OCP: 개방-폐쇄 원칙
개방-폐쇄 원칙이란 용어는 1988년에 버트란트 마이어(Bertrand Meyer)가 만들었는데, 다음과 같다.
소프트웨어 개체(artifact)는 확장에는 열려 있어야 하고, 변경에는 닫혀 있어야 한다.
소프트웨어 아키텍처를 공부하는 가장 근본적인 이유가 바로 이 때문이다. 소프트웨어 설계의 초심자들의 대다수들은 OCP를 클래스와 모듈을 설계할 때 도움이 되는 원칙이라고 알고 있다.
하지만 아키텍처 컴포넌트 수준에서 OCP를 고려할 때 훨씬 중요한 의미를 가진다.
사고 실험
재무제표를 웹 페이지로 보여주는 시스템이 있다고 생각해보자. 웹 페이지에 표시되는 데이터는 스크롤이 가능하며, 음수는 빨간색으로 출력한다.
이제 이해관계자가 동일한 정보를 보고서 형태로 변환해서 흑백 프린터로 출력해 달라고 요청했다고 해보자. 보고서는 페이지 번호가 있고 페이지 마다의 머리글, 바닥글도 필요할 거고 음수는 괄호로 감싸는 등 적절한 변환이 필요하다. 당연히
새로운 코드의 작성이 필요해진다. 그럼 얼마나 많이 수정해야할까?
앞서 SRP에서 배운 것처럼 서로 다른 목적으로 변경되는 요소를 적절하게 분리하고, 이들 요소 사이의 의존성을 체계화하여 코드 변경량을 최소화할 수 있다.

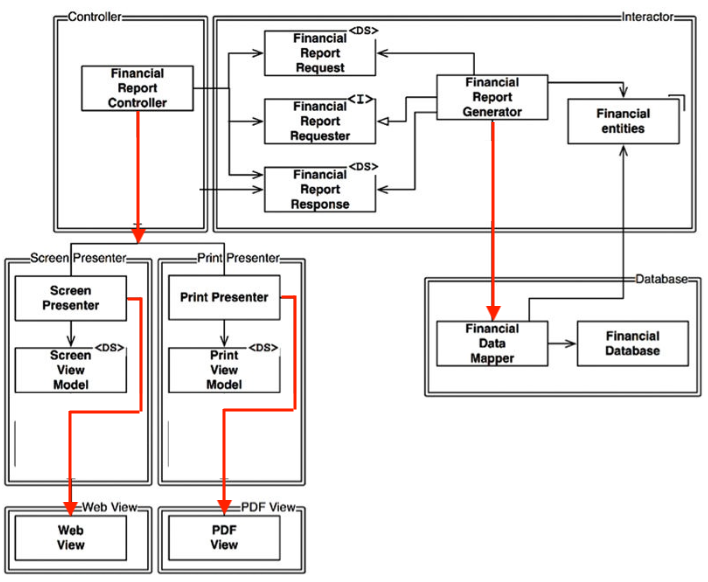
단일 책임 원칙을 적용하면 데이터 흐름을 위와 같은 형태로 만들 수 있다. 여기서 중요한 것은 보고서 생성이 두 개의 책임으로 분리된다는 사실이다.
이처럼 책임을 분리했다면, 두 책임 중 하나에서 변경이 발생하더라도 다른 하나는 변경되지 않도록 의존성도 조직화해야 한다.

이렇게 조직화된 구조는 Controller, Interactor, Database, Presenter와 View를 담당하는 네 가지 컴포넌트로 나눌 수 있다.
이 다이어그램에서 주목할 점은 모든 의존성이 소스 코드 의존성을 나타낸다는 것이다. FinancialDataMapper는 FinancialDataGateway를 구현하기 위해서 알고 있지만, 반대로 FinancialDataGateway는 FinancialDataMapper를 알고 있지 못하다.
그리고 주목할 점이 하나 더 있다면 모든 컴포넌트 관계는 단방향으로 이루어진다는 점이다. 이들 화살표는 변경으로부터 보호하려는 컴포넌트를 향하도록 그려진다.

Controller는 Presenter를 모르고, Presenter는 View를 모른다. 특정 컴포넌트에서 발생한 변경으로부터 보호하기 위해서는 변경이 일어난 컴포넌트를 알고 있으면 안된다. 즉, 의존성이 반대로 되어야한다.
Presenter에서 발생한 변경으로부터 Controller를 보호하고자 하며, View에서 생긴 변경으로부터 Presenter를 보호하고자 한다. Interactor는 다른 모든 것에서 생긴 변경으로부터 보호하고자 한다.
Interactor는 OCP를 가장 잘 준수할 수 있는 곳에 위치한다. 왜일까? 바로 애플리케이션에서 가장 높은 수준의 정책을 포함하기 때문이다.
보호의 계층구조가 '수준(level)'이라는 개념을 바탕으로 어떻게 생성되는지 주목하자. 이것이 아키텍처 수준에서 OCP가 동작하는 방식이다. 기능이 어떻게, 왜, 언제 발생하는지에 따라서 기능을 분리하고, 분리한 기능을 컴포넌트의 계층구조로 조직화한다.
방향성 제어
FinancialDataGateway 인터페이스는 FinancialReportGenerator와 FinancialDataMapper 사이에 위치하는데, 이는 의존성을 역전시키기 위해서다.
FinancialDataGateway 인터페이스가 없었다면, Interactor가 Database에 바로 의존하게 된다. 마찬가지로 FinancialReportPresenter 인터페이스 2개와 View 인터페이스도 같은 목적을 지닌다.


정보 은닉
FinancialReportRequester 인터페이스는 방향성 제어와는 다른 목적을 가진다. 이 인터페이스는 FinancialReportController가 Interactor 내부에 대해서 너무 많이 알지 못하도록 막기 위해서 존재한다.
만약 이 인터페이스가 없었다면 Controller는 FinancialEntities에 대해 추이 종속성(transitive dependency)를 가지게 된다.
추이 종속성은 데이터베이스 관계에서 A -> B이고 B -> C일 때 A -> C라는 종속 관계가 성립하는 것을 의미한다.
추이 종속성은 저수준 구성요소가 고수준 정책의 세부 구현에까지 결합되도록 만든다. 그 결과, 저수준 구성요소는 자신이 직접 사용하지 않는 고수준 도메인 요소에 불필요하게 의존하게 된다.
Controller에서 발생한 변경으로부터 Interactor를 보호하는 것이 최우선이지만, 반대로 Interactor의 변경으로부터 Controller도 보호되어야 한다. 그래서 인터페이스를 두어 Interactor 내부를 은닉하는 것이다.
결론
OCP는 시스템의 아키텍처를 떠받치는 원동력 중 하나다. OCP의 목표는 시스템을 확장하기 쉬운 동시에 변경으로 인해 시스템이 너무 많이 영향을 받지 않도록 하는 것에 있다.
이러한 목표를 달성하기 위해서는 시스템을 적절한 컴포넌트 단위로 분리하고, 저수준에서 발생한 변경이 고수준에 영향을 주지 않도록 보호할 수 있는 형태의 의존성 계층구조를 만들어야 한다.